找回密码
 立即注册

微信登录

微信扫一扫,快速登录

搜索
热搜: 生肖 邮票
查看: 861|回复: 0

俄罗斯加入全球生肖邮票家族 成第 140 个发行国家

[复制链接]
发表于 2026-1-11 20:09:43 | 显示全部楼层 |阅读模式
俄罗斯加入全球生肖邮票家族 成第 140 个发行国家

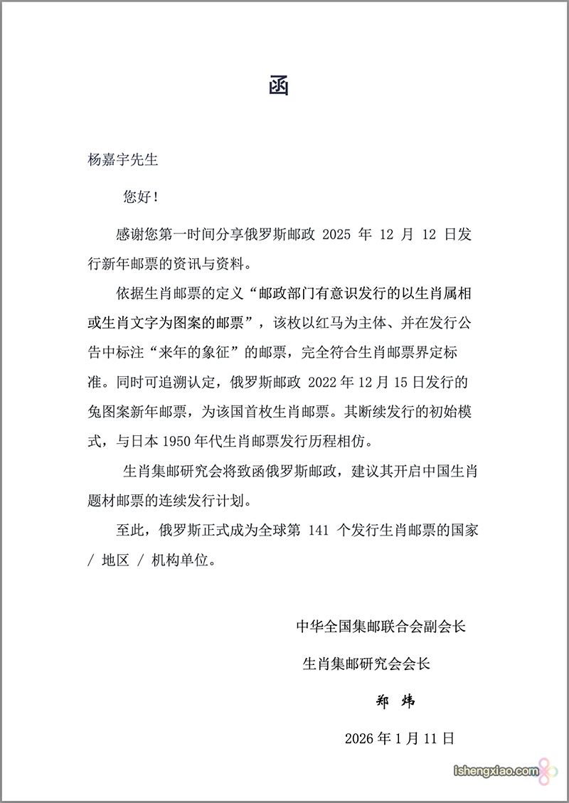
2026 年 1 月 11 日,一则来自俄罗斯的邮票资讯引发全球集邮界关注。生肖集邮 APP 小程序编辑杨嘉宇在与中华全国集邮联合会副会长、生肖集邮研究会会长郑炜交流时分享一则信息,俄罗斯邮政于 2025 年 12 月 12 日正式发行 “新年快乐!红马” 生肖邮票,这是该国继 2022 年 12 月 15 日发行兔图案新年邮票后,第二次推出与中国生肖主题一致的邮票。

马年

马年

邮票符合生肖界定标准 首枚追溯至 2022 年兔票

郑炜会长第一时间对该资讯作出专业回应,明确认定这枚俄罗斯红马邮票完全符合生肖邮票标准。依据 “邮政部门有意识发行的以生肖属相或生肖文字为图案的邮票” 这一定义,该邮票以红马为主体图案,且发行公告中标注 “来年的象征”,同时在名称中明确标注 “Red Horse(红马年)”,各项特征均满足生肖邮票的核心界定要求。

马年

马年

经研究会追溯确认,俄罗斯 2022 年发行的兔图案新年邮票为该国首枚生肖邮票。这种断续发行的初始模式,与日本 1950 年代开启生肖邮票发行的历程颇为相似 ——1950 年日本发行虎年贺年邮票,成为全球首个发行生肖元素邮票的国家,其早期发行模式也经历了逐步规范的过程。

马年

马年

中俄文化纽带再添新证 全球发行版图持续扩大

俄罗斯此次发行红马生肖邮票,被业内视为中俄关系日益密切的文化写照。作为承载传统文化的 “国家名片”,生肖邮票已成为国际文化交流的重要载体。从亚洲的日本、韩国,到美洲的美国、加拿大,再到欧洲的法国、俄罗斯,生肖文化通过方寸邮票走向全球五大洲。
随着俄罗斯的加入,全球发行生肖邮票的国家、地区及机构单位数量正式增至 140 个。郑炜会长表示,生肖集邮研究会将致函俄罗斯邮政,建议其开启中国生肖题材邮票的连续发行计划,让这一文化交流形式得以持续深化。💐💐💐









回复

使用道具 举报

您需要登录后才可以回帖 登录 | 立即注册 微信登录

本版积分规则

手机版|生肖网 ( 苏ICP备2025187231号-6 )

GMT+8, 2026-3-15 07:36 , Processed in 0.045420 second(s), 13 queries , File On.

Powered by Discuz! X3.5

© 2001-2025 Discuz! Team.

快速回复 返回顶部 返回列表